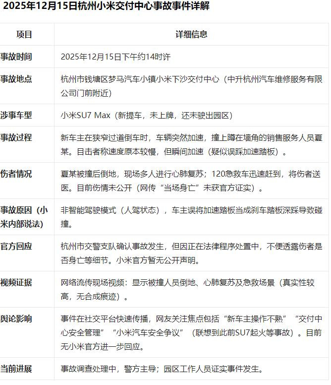
2025年12月15号下午,杭州钱塘区梦马汽车小镇的小米交付中心,有个车主刚提了SU7 MAX,还没开出园区准备去上牌,倒车的时候车突然往前窜,直接撞上了蹲在墙角的维修工。

12月15号下午,杭州钱塘区梦马汽车小镇,本来是个挺喜庆的场面,小米交付中心里,一位车主刚提到自己心心念念的 SU7 MAX,车钥匙还没捂热,车子甚至都没开出园区去上牌,意外就这么砸下来了。

当时他在倒车,车一开始挪得特别慢,看着也挺正常,可谁都没想到,下一秒车子突然像失了控一样,猛地往前一蹿,就跟被人从后面狠狠推了一把似的,左前轮直接碾了过去,正好压到蹲在墙边干活的中升维修公司员工夏师傅。

目击的人后来回忆,说那一瞬间现场直接乱套了,有人大喊,有人跑过去看情况,车主也懵了,大家反应过来后,赶紧围上去给夏师傅做心肺按压,能帮一点是一点,没多久,救护车就到了,人被紧急送走。

交警部门很快介入,确认这是一起园区内发生的意外事故,但关于夏师傅的具体伤情,只是说程序在走,不方便透露太多,梦马汽车小镇这边也承认,园区里确实发生了碰撞事故,至于小米方面,到目前为止还没有任何公开回应,说白了就是一句话,等警方调查结果。

网上这会儿已经开始传各种说法,有人说夏师傅不幸离世,但到现在也没看到官方通报,真假还没落锤,大家都揪着心等消息,你说这事儿搁谁心里不堵,本来是高高兴兴的提车日,结果一转眼就成了事故现场,一个普通维修工人,不过是蹲在那儿做检查,记点售后笔记,谁能想到祸从天降,躲的机会都没有,喜庆和意外,就这么毫无预兆地撞在了一起。

很多人可能没意识到,SU7 MAX这车本身就猛,官方参数里它零百加速是 2.78秒,说白了就是一脚下去,反应比你脑子还快,很多跑车都不一定有它这么窜,这对老手来说是爽,对新手来说就真是考验了,你刚提车,兴奋,紧张,手忙脚乱都叠一块儿,脚下要是稍微一慌,把油门当刹车,或者刹车没踩实踩深,车子立马就给你来个窜出去。

这种事在刚提车的人身上并不少见,尤其新能源车电门响应快,起步冲劲大,新手还没适应车的脾气,前几天最容易出这种误操作,所以现场有人猜车主可能是紧张之下误踩油门,其实不是瞎猜,不少新能源事故里,真正要命的就是这一瞬间的踩错,踩猛,反应不过来,车快是一回事,人能不能跟上,是另一回事。

车再先进也白搭,交付现场要是管理跟不上,一样能出大事,说句难听的,很多人吐槽的点就卡在这儿,提车培训太敷衍,像走流程,打卡交差就拿梦马小镇这个提车区来说,有车主反映自己拿到车前,培训差不多就半小时左右,内容基本是教你怎么点屏幕,怎么用车机,哪些按键是干啥的,听着挺全,但真正要命的东西,加速有多冲,刹车脚感怎么样,低速怎么控车,倒车时怎么防窜,这些关键的实操反倒没怎么练。

这就很尴尬了,新手本来就紧张,你只教他怎么开,不教他怎么稳住,等他一脚踩下去才发现新能源车的响应和燃油车完全不是一个脾气,那时候想补课就晚了,尤其是那种从传统油车刚换过来的车主,肌肉记忆还在原来的节奏里,适应期更容易出问题,培训如果还是点点按钮就结束,真不够用,这不是车的错,而是人与车的适配灾难。

从现场照片一看就明白,那段路本来就窄,墙角还挡视线,人一蹲在边上,车一倒过来,真的就是看不见,来不及,更关键的是,现场最基本的人车分流护栏都没有,人和车就这么混在一块儿走,出事几乎就是一脚油门的事,讽刺的还不是路窄,是人,事发那会儿,负责引导倒车的销售夏某,明明是在帮车主服务,结果被自己正在交付的这台车,硬生生推到了生死线上,说句难听的,像被自家产品给反咬了一口。

交付中心天天讲提车仪式感,讲氛围拉满,可仪式再漂亮也得先保证人能安全回家吧,护栏不装,动线不分、盲区不管,真出了事,再多的彩带和鲜花也救不了人,你说他们是不是把最基础的安全防护给忘了。

大家吵来吵去,其实都在问一个最要命的问题,这事儿到底怪人,还是怪车,是驾驶员技术不行,还是小米这车提速太猛,新手根本 hold 不住,现场目击者也说得很清楚,车一开始明明挺慢的,挪着走,谁都没觉得不对劲,可就在靠近伤者的那一瞬间,车子突然往前一窜,速度来得又急又猛,根本不给人反应时间。

就在网上还吵得不可开交的时候,反转来了,小米内部有知情人士透露,目前掌握的情况是,并不是车辆故障,而是车主误把电门当成刹车,一脚深踩下去造成的事故,警方也已经介入调查,结论还在走流程。

说实话,这种事真不是第一次见,新能源车有几个特点,动力来得快,起步几乎没声音,加速毫不拖泥带水,可很多人刚从油车换过来,脚下的习惯还没改,还是按老经验在操作,一紧张、一慌神,踩错踏板的风险就直线上升。

所以这事儿看着突然,其实并不意外,不是所有人都能一下子驾驭这种性能过剩的车,而一旦在人员密集、空间狭窄的地方出点差错,后果往往就是别人来承担。
网友热议
不懂就问,出血的时候能胸部按压吗?

一声叹息,希望伤者无大碍

结语
这事儿说到底,两头都有责任,也算给所有新能源车主和车企敲了个警钟,对车主来说,车再智能,加速再猛,都不是你放松警惕的理由,方向盘一握,命就在你脚下那一下,该练就练、该熟悉就熟悉,先把车的脾气摸透了再上路,别拿我刚提车,我不太会当借口,真出事,倒霉的是别人,对车企来说,也别光顾着把参数吹上天,你宣传1.98秒、2.78秒没问题,但交付的时候,安全提醒,培训演示,风险提示得跟上,尤其是对新手、对从油车换过来的车主,怎么防误踩,怎么低速控车,紧急情况怎么处理,这些才是保命的硬东西,技术可以炫,但安全必须兜底。
